Toyota/Honda/RU OEM-Style Relay Based Troubleshooting Quick Reference
Issue: System Not Deploying
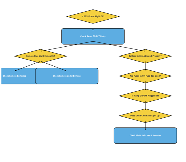
Initial Checks:
Status of the LED panel – ensure the BTSI/Power light is on while ramp door is fully open.
Check the ramp ON/OFF relay. (Install known good relay for testing purposes)
Confirm the issue exists across all buttons and the remote.
Ensure the remote blue light activates when pressing STOW or DEPLOY.
Verify battery voltage and condition by performing battery and charging system test.
Diagnostic Questions:
Is the door switch adjusted properly?
Does the ramp deploy when the remote button is held down?
Are the fuses in the main VM fuse box good?
Is the ramp ON/OFF switch plugged in and switched to ON.
Does the OPEN command light up when pressing a button?
Are the limit switches installed/wired correctly and wiring secure.
Reference Notes & Locations:
Toyota/Honda: Located under the rear bench (passenger side on RU). The fuse box is in the rear driver corner under the plastic cover.
Ramp ON/OFF relay: Located at rear driver quarter panel near the C-pillar. Power present when door opens; ground is constant.
Check both remote batteries.
Confirm function using both supplied remotes.

Was this article helpful?
That’s Great!
Thank you for your feedback
Sorry! We couldn't be helpful
Thank you for your feedback
Feedback sent
We appreciate your effort and will try to fix the article